Intelligent Autodialer (1986)

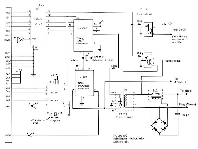
This was an intelligent autodialer. It was designed for those radio station contests where "the 51st caller will win a billion dollars". This would dial a number repeatedly, listen to the signal, and hang up and redial if a busy signal (or an all-lines-busy signal) was detected. It would make noise if a ring was detected.

The circuitry was controlled by an HP-71B calculator. It would monitor the Touch Tone frequencies on all outgoing calls and mimic the last group when dialing. A built-in amplifier could be turned on so you can monitor the device's progress.

(No, I never won any contests using this...)